1.3. Методические положения формирования технологии разработки и принятия предпринимательских решений
В предыдущем параграфе настоящего исследования технология разработки и принятия решений в предпринимательских структурах представлена в виде системы специализированных субтехнологий. Это позволяет на основе использования системного подхода осуществлять более гибкую адаптацию предлагаемой технологии к условиям конкретной предпринимательской структуры с использованием современных информационно-аналитических методов управления. Такой подход направлен, прежде всего, на повышение эффективности управления бизнес-структурами в условиях риска и неопределенности, а следовательно, и на развитие системы риск-менеджмента в предпринимательстве.
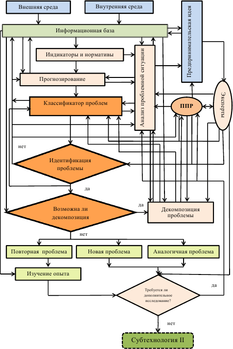
Субтехнология I является диагностическим блоком технологии разработки и принятия решения, состоящим из соответствующих информационных, аналитических, логических, прогностических и таксонометрических процессов и процедур. Этим определяется ее ключевое положение в предлагаемой технологии – без правильного определения имеющихся, возникающих и/или прогнозируемых проблем дальнейшие управленческие действия бесполезны и даже, вполне возможно, в силу их неадекватности ситуации губительны для управляемой предпринимательской структуры. В связи с этим обязательным условием является непосредственное участие в реализации этой субтехнологии предпринимателя (ППР) и экспертов, по крайней мере, в случае возникновения проблем, решение которых входит в круг его обязанностей или же представляют реальную или потенциальную угрозу успешной бизнес-деятельности.
Общие структурные характеристики предлагаемой нами первой субтехнологии в общем случае в принципиальном плане одинаковы для любых предпринимательских систем и их риск-менеджмента, однако конкретная реализация структуры и ее наполнение существенно разниться в зависимости от их размеров, ресурсных возможностей, управленческой компетентности предпринимателя, его опыта, склонности в риску и отношения к использованию современных информационно-аналитических методов управления.
Источниками проблем управляемой бизнес-системы являются возмущающие воздействия внешней среды предпринимательской структуры, существенные изменения ее внутренней среды, в частности вызванные решением задач совершенствования деятельности бизнес-структуры, и новые предпринимательские идеи, точнее, комплекс задач, связанных с их успешной реализацией. Проблемы возникают как в начале каждого управленческого цикла разработки и принятия решения, являясь причиной его начала, так и в ходе его реализации [10,19,73]. Такое положение дел нашло отражение и на рисунке 1.3.1 в виде возвратных (по сути, итерационных) связей. Это позволяет утверждать, что субтехнология I имеет существенно нелинейный характер и конкретные траектории ее реализации значительно отличаются при решении различных проблем, тем не менее, оставаясь в рамках рассматриваемой субтехнологии.
Чрезвычайно важным в этой связи является «встроенность» в рассматриваемую субтехнологию предпринимателя (ППР) и представителей экспертного сообщества, что нашло свое отражение на рисунке 1.3.1. Именно от них зависит восприятие выявленных симптомов появления проблемы и признание ее наличия, масштабов и последствий. Информационная база рассматриваемой субтехнологии является частью общей информационной базы управления бизнес-структурой. Строго разграничить информационные совокупности для различных управленческих субтехнологий невозможно, да и методически нецелесообразно, поэтому здесь и далее мы предполагаем наличие общей информационной базы для реализации всей технологии разработки и принятия предпринимательского решения. Причем в этой базе должны находить адекватное отражение все вариации внешней и внутренней среды управляемой предпринимательской структуры, а также реализация всех этапов и процессов разработки и принятия решения, актуализация их инструментария. Порядок фиксации и хранения, носители соответствующей информации, регламенты ее использования и актуализации определяются в рамках соответствующей бизнес-системы. Параметры информационной базы, естественно, задаются, исходя из размеров управляемой предпринимательской структуры, ее ресурсных возможностей и отношения к современным информационно-аналитическим технологиям ППР.

Рисунок 1.3.1 – Субтехнология I – идентификация проблем
Отметим, что связь информационной базы с внешней средой предпринимательской структуры имеет два аспекта – непосредственный, относящийся к конкретной проблемной ситуации, и опосредованный, обеспечивающий дополнительную информационную поддержку процессов управления за счет внешних информационных источников (статистические органы, опыт других предпринимателей, интернет и др.).
Наличие или отсутствие проблем может быть установлено с использованием определенной совокупности индикаторов и нормативов, отражающих процессы функционирования и развития предпринимательской структуры, достижение поставленных целей, критерии эффективности, состояние ресурсного потенциала и др. То есть они должны адекватно отражать экономические, технологические, технические, психологические, эстетические, социальные, управленческие аспекты управляемой предпринимательской структуры.
Формирование их адекватной совокупности является весьма нетривиальной задачей. Здесь следует использовать следующие подходы: использование показателей аналогичных успешных предприятий, привлечение экспертов, научно-методические разработки. В любом случае в формировании системы показателей необходимо личное участие ППР (предпринимателя).
Следовательно, выбор индикаторов и критериев эффективности в значительной степени является субъективным. В связи с этим совокупность индикаторов и критериев эффективности предпринимательской структуры должна удовлетворять ряду требований [140]: полнота; операциональность (действенность); декомпозируемость; разложимость; неизбыточность; минимальность; измеримость; чувствительность.
Все эти требования должны быть выполнены, но с позиции предпринимательства, на наш взгляд, следует обратить особое внимание на следующие их аспекты. Полнота, неизбыточность и минимальность наиболее актуальны для малых предпринимательских структур, так как все используемые в управлении показатели должны быть «охвачены», как правило, одним человеком (ППР). Соблюдение требований измеримости и чувствительности особенно необходимо при оценке динамических характеристик управляемой системы, отражающих наступление рисковых ситуаций.
Особого внимания заслуживает удобство работы с информационной базой управления, ее актуальность и программно-аппаратное обеспечение, а именно: порядок актуализации, простота использования, пригодность для анализа с использованием расчетно-аналитических методов, характеристики используемых компьютеров и программного обеспечения, их доступность широкому кругу пользователей.
Важной особенностью предлагаемой управленческой технологии является решение не только уже возникших проблем, но и обеспечение упреждающих действий на основе прогнозируемого развития проблемных ситуаций, по возможности устраняя сами возможности возникновения проблемы или, по меньшей мере, обеспечивая возможность упреждающих действий. По сути это означает необходимость осуществления регулярного прогностического анализа развития внешней и внутренней ситуации управляемой предпринимательской системы. Для реализации соответствующих управленческих процессов и предназначен блок «прогнозирование». Он, как и информационная база, является общим для всех субтехнологий предлагаемой технологии разработки и принятия предпринимательского решения.
Надо отметить наличие в настоящее время широкого спектра прогностических методов. Их достаточно эффективное использование связано как с наличием соответствующей информационной базы и программно-компьютерных средств в распоряжении предпринимателя, так и с отношением к инструментальному прогнозированию ППР. Естественно, ресурсные возможности прогнозирования напрямую связаны и с размерами предпринимательской структуры.
Мы предполагаем использование самых разнообразных методов прогнозирования и их различных комбинаций. Причем прогнозирование должно иметь системный и регулярный характер. В противном случае оно резко снижает возможности упреждающего обнаружения проблемных ситуаций и их своевременного нивелирования.
Необходимо использование как расчетных, так и экспертных подходов в прогнозировании, адаптивного прогнозирования, сценарного прогнозирования на основе математического и имитационного моделирования. Не следует при этом упускать из вида циклический характер исследуемых процессов.
Использование методов прогнозирования в управлении позволяет снизить риски и неопределенность, органически присущие предпринимательской деятельности. Это, помимо прочего, предполагает личное участие в прогностической деятельности ППР и/или экспертов не только на стадии постановки задачи, но и обязательно в экспертной оценке получаемых результатов прогнозирования.
Анализ проблемной ситуации основывается на информации о текущем положении дел, результатах прогностического исследования, предшествующем опыте деятельности предпринимательской структуры и личном опыте предпринимателя, аналоговых подходах, позволяющих использовать опыт аналогичных предпринимательских систем, аналитического исследования возможных альтернатив развития проблемной ситуации на базе использования имитационного моделирования.
Результатом такого анализа является предварительная формулировка проблемы, может быть нескольких альтернативных формулировок. Во втором случае следует посредством дополнительного аналитического исследования прийти к одной формулировке. Скорее всего, здесь потребуется экспертная оценка альтернатив и личное участие ППР, а также привлечение дополнительной информации.
Следующим технологическим шагом является переход к блоку «классификатор проблем», который включает в себя следующие процедуры: сравнение предварительной формулировки проблемы с уже имеющимися проблемными архетипами, расширение их состава в случае первого появления ранее не встречавшейся проблемы.
Классификатор проблем должен иметь, на наш взгляд, следующие классификационные рубрики:
– по повторяемости проблем – однократные, многократные, регулярные, отложенные;
– по периоду воздействия на функционирование и развитие организации;
– по значимости для предпринимателя;
– по влиянию на достижение целей;
– по влиянию на величину прибыли (убытков);
– по последствиям – катастрофические, существенные, заметные, незначительные;
Более 800 000 книг и аудиокниг! 📚
Получи 2 месяца Литрес Подписки в подарок и наслаждайся неограниченным чтением
ПОЛУЧИТЬ ПОДАРОКДанный текст является ознакомительным фрагментом.