1.22.5. Распределение х2 (хи-квадрат)
Говорят, что случайная величина z имеет распределение х2 (chi-squared distribution) с n степенями свободы, если она представима в виде суммы n квадратов взаимно независимых величин со стандартными нормальными распределениями.
Свойства распределения X2



Пример 1.58. Даны 10 дневных наблюдений доходности 30-летних казначейских облигаций с нулевым купоном:

Если допустить, что доходность распределена нормально, то оценки математического ожидания и дисперсии доходности можно найти следующим образом:


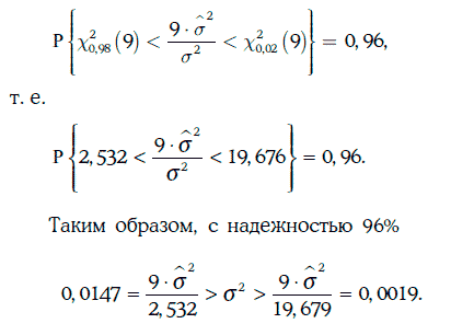
Доверительный интервал для дисперсии доходности с надежностью 96 % можно найти из условия
Более 800 000 книг и аудиокниг! 📚
Получи 2 месяца Литрес Подписки в подарок и наслаждайся неограниченным чтением
ПОЛУЧИТЬ ПОДАРОКДанный текст является ознакомительным фрагментом.
Содержание
История
История
Loading ...
Failed to load data.
{{name}} | {{author}}