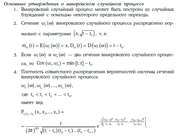
1.27.3. Винеровский случайный процесс
Случайный процесс w(w, t), определенный на промежутке [t0, +?), называется винеровским случайным процессом (Wienerprocess), если выполняются следующие условия:


Для моделирования траекторий винеровского случайного процесса w (w, t) на заданном промежутке времени [t0, Т] можно применить метод Монте-Карло.
Сам винеровский случайный процесс редко используется для моделирования финансовых показателей, так как имеет постоянное математическое ожидание. Однако на основе винеровского процесса строятся почти все случайные процессы, используемые в настоящее время для моделирования различных финансовых показателей.
Более 800 000 книг и аудиокниг! 📚
Получи 2 месяца Литрес Подписки в подарок и наслаждайся неограниченным чтением
ПОЛУЧИТЬ ПОДАРОКДанный текст является ознакомительным фрагментом.
Содержание
История
История
Loading ...
Failed to load data.
{{name}} | {{author}}
Энциклопедия финансового риск-менеджмента
Алексей А. Лобанов
Просмотр ограничен
Смотрите доступные для ознакомления главы 👉
Алексей А. Лобанов
Просмотр ограничен
Смотрите доступные для ознакомления главы 👉