Глава 6 Бизнес-процессы

В жизненном цикле любой компании выделяют пять уровней:
1. Собственно возникновение самой идеи и проработка бизнес-плана.
2. Стартап (или рождение компании).
3. Стремительный рост – это период, когда уже налажен хотя бы небольшой, но постоянный поток клиентов: бизнес приносит стабильный доход.
Отличительная черта – вы, как на этапе стартапа, уже не справляетесь в одиночку и начинаете набирать персонал.
4. Постоянный рост – это уровень определенности, он характеризуется в первую очередь началом делегирования полномочий.
5. И заключительный этап – это этап доли рынка, индикатором которого служит «увольнение собственника», т. е. его максимальный отход от дел или упаковка франшизы. Переход на данный уровень развития компании невозможен без автоматизации бизнеса.
Автоматизированный бизнес – это система, которая не имеет незаменимых элементов. Этим обусловливается ее успех – автономность бизнеса от человеческого фактора. Достичь этого невозможно без описания бизнес-процессов.
Бизнес-процесс – это цепочка взаимосвязанных действий, приводящих к конкретному результату. Например, продажи оптовому клиенту – это бизнес-процесс, цель которого – закрытие клиента на покупку.
Перед тем, как приступить к их описанию, вам необходимо выявить и выписать все имеющие место в вашей компании процессы.
По самой элементарной классификации их делят на следующие виды:
1. Основные, т. е. фундаментальные, от которых зависят жизнедеятельность компании и ее прибыль.
2. Вспомогательные, т. е. те, которые обеспечивают ресурсами основные.
3. Управляющие, которые администрируют и контролируют основные и вспомогательные процессы для получения от них максимально возможного результата.
Описание бизнес-процесса включает несколько элементов:
1. Наименование бизнес-процесс, т. е. указание, к какому процессу относится данное описание.
2. Конечная цель описываемого процесса, т. е. результат, который должен быть получен по итогам его завершения.
3. Этапы бизнес-процесса. Их также называют вехами. Вехи – это простые, последовательные шаги, которые предположительно приведут к желаемому результату.
4. Точки входа и точки выхода. Они есть у каждого процесса.
? Точка входа – это событие/действие/таймер, которое инициируют конкретный процесс.
Например, в офис поступил звонок от клиента. Это событие – точка входа для последующих действий: обработка звонка, разговор по скрипту, выявление потребности и т. д.
* Обратите внимание, точка входа – это всегда внешнее событие, за которым следует ваша реакция, т. к. некое действие.
? Точка выхода – это также конкретное событие/ действие/таймер, которые говорят о том, что процесс окончен. Например, в случае проведения холодных звонков, это может быть пять гудков. Если клиент не поднял трубку в течение пяти гудков, то менеджер набирает следующий номер из базы. В случае продаж клиенту, точка выхода – это оплаченный счет.
* Обратите внимание, точка выхода – это всегда событие с вашей стороны, за которым следует некое действие лица, контактирующего с вашей компанией.
Таким образом, точки входа и выхода – это индикаторы, говорящие о том, что необходимо начать некий процесс, или подтверждающие, что работа проведена и процесс завершен.
5. Инструкции по выполнению вех. То есть каждый этап процесса в бизнесе вы раскрываете в виде элементарных последовательных действий, которые предполагает данная веха.
6. Описание бизнес-процесса, которое я предлагаю вам сделать в виде ментальной карты.
7. Дедлайн процесса, т. е. конкретный срок (дата или количество дней), к которому данный процесс должен быть завершен.
Например, если клиент совершил покупку, то в течение двух недель необходимо провести постпродажную работу, которая включает звонок клиенту и ряд вопрос, выявляющих степень его довольства товаром и сервисом.
8. Ответственное лицо, т. е. человек, с которого вы будете спрашивать результат, его качество и выполнение сроков.
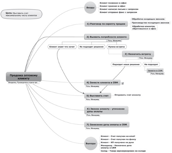
Итак, перейдем к описанию бизнес-процессов в ментальных картах. Я приведу пример на процессе «Продажи оптовому клиенту».
1. При описании бизнес-процессов по центру рабочего поля карты располагается название самого процесса. Это и составит ее ядро. В моем примере это продажи оптовому клиенту. Кроме того, лучше закрепить к ядру заметку, указывающую на должностную роль, к которой относится данная обязанность. В нашем случае это менеджер.

Рис. 22. Ядро ментальной карты при описании бизнес-процессов – название процесса
2. Первый уровень карты сформируют вехи процесса. Например, менеджер по продажам должен вести разговор по скрипту, выявлять потребность клиента, назначать встречи и т. д.
Все эти подпроцессы вносятся в ментальную карту. Помимо этого на первом уровне отражаются и точки входа и выхода. Однако они не являются вехами, поэтому целесообразно обособить их, например, с помощью иной геометрической фигуры, нежели для вех.
Обратите внимание на расположение ячеек уровня 1 при описании бизнес-процесса. Они формируются на поле карты не хаотично, а последовательно, так, как реализуется сам процесс в действительности. Так, процесс начинается с точки входа, поэтому данная ячейка располагается первой. За ней, радиально и с соблюдением очередности, следуют вехи. А завершает первый уровень точка выхода, т. е. события, которые закрывают процесс при его реализации.

Рис. 23. Ментальная карта «Описание бизнес-процесса» (1 уровень)
3. Уровень 2 при описании бизнес-процессов – это набор возможных событий и ответных действий на них. В точках входа и выхода уровень 2 сформируют события, провоцирующие процесс или свидетельствующие о его завершении.

Рис. 24. Ментальная карта «Описание бизнес-процесса» (2 уровень)
Уровень 3 – точки входа – выхода.
Приблизительно так может выглядеть описание бизнес-процессов. Как вы понимаете, это достаточно трудоемкий и длительный процесс, но составить описание нужно для каждого процесса.
Начинать следует, особенно если вы новичок в этом деле, с описания макромодели бизнеса, т. е. его основных процессов. То есть вы выписываете те процессы, которые формируют вашу прибыль. На каждый процесс вы формулируете цель. Все это можно также делать в формате ментальных карт.
1. Ядро карты – это название вашей компании.

Рис. 25. Ядро ментальной карты при описании макромодели бизнеса – название компании
2. Уровень 1 – это основные процессы компании, то есть те, благодаря которым она функционирует и получает прибыль.

Рис. 26. Ментальная карта при описании макромодели бизнеса – основные процессы в компании (уровень 1)
3. Уровень 2 – это цель, которая поставлена перед каждым основным процессом.

Рис. 27. Ментальная карта при описании макромодели бизнеса – цель каждого основного процесса (уровень 2)
Краткое резюме главы
Описание бизнес-процессов с помощью ментальных карт

Задание в конце главы:
1. Опишите бизнес-процесс «Производство» или «Закупка».
2. Опишите бизнес-процесс «Продажа клиенту».
3. Опишите бизнес-процесс «Работа с рекламациями».
Более 800 000 книг и аудиокниг! 📚
Получи 2 месяца Литрес Подписки в подарок и наслаждайся неограниченным чтением
ПОЛУЧИТЬ ПОДАРОК