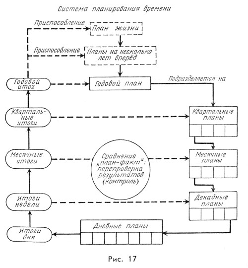
2.3. Система планирования времени

В рамках общего планирования планирование времени ориентируется на соответствующие стратегические долгосрочные цели, которые в свою очередь подразделяются на оперативные частичные цели.

Установление периодов времени, которые требуются для достижения вами личных и профессиональных целей, дает вам чувство уверенности и представление о наиболее предпочтительном распределении времени и наиболее целесообразной очередности дел.

В деловой жизни оправдали себя следующие плановые периоды:

- долгосрочные цели = 3—5 лет (или более) ? планы на несколько лет;

- среднесрочные цели = 1—3 года ? годовые планы;

- текущие цели = 1 неделя — 3 мес. ? месячные, декадные планы.

Наследующей схеме планирование времени представлено как закрытая система, в которой отчетливо видны взаимосвязи между отдельными видами планов: долгосрочные планы конкретизируются в соответствующих средне- и краткосрочных, а также в планах текущего периода. Последние в конце концов воплощаются в планах дня.

По истечении соответствующего планового периода посредством сравнения «план — факт» определяются результаты периода, которые могут учитываться для корректировки планов на последующий период.

План на несколько лет вперед

Если вы под влиянием того, что узнали из этой главы, решились составить план жизни, то он послужит вам исходным пунктом процесса планирования. На основе плана жизни вы выводите свои долгосрочные цели на ближайшие годы и составляете план на несколько лет вперед.

План на 1990—1994 гг. № Цели (задачи) 1990 1991 1992 1993 1994 1 Построить собственный дом x x 2 Стать руководителем службы сбыта x 3 Достичь годового дохода в 100 000 марок x

Годовой план

Из плана на несколько лет вперед вы выводите годовой план, перенося в него из соответствующего «годового столбца» все те задачи и цели, которые вы там наметили.

Следите за тем, чтобы не взяться за задачи, которые относятся к более поздним целям. В конце уходящего года (самое позднее — в начале следующего) надо установить наиболее существенные задачи и цели на ближайшие 12 месяцев.

При этом в большинстве случаев бывает достаточно разбивки на кварталы. Во всяком случае вы можете запланировать только имеющиеся в вашем распоряжении рабочие дни, поскольку большая часть вашего рабочего времени ухода рутинную работу, совещания, командировки и т.п.

Квартальный план

Квартальный план служит инструментом контроля за выполнением годового плана. В течение года через равные промежутки времени вы побуждаете себя к тому, чтобы обдумать события истекшего периода и при необходимости внести изменения или перенести сроки (промежуточный контроль).

В конце каждого квартала вы можете установить ориентиры на ближайшие три месяца и определить, какие задачи в следующем квартале надо вычеркнуть, какие — перенести, а какие добавить.

Месячный план

Учитываемые в месячном плане задачи и цели переносятся из квартального плана, а также в случае надобности из плана истекшего месяца. Поскольку с приближением временного горизонта повышается точность планирования, в месячном плане задачи учитываются уже с большей детализацией (расход времени ведется в часах).

Предпосылка составления реальных месячных и недельных планов состоит в том, что вы определяете еще и так называемое свободно планируемое время. Предусматривайте в своем временном плане также резервы времени («буферы») для решения дополнительных и непредвиденных задач так, чтобы можно было соблюсти плановые сроки без стресса и цейтнота.

Декадный план

Декадный план предполагает еще более детальный, более точный прогноз предстоящего периода. Исходя из своего месячного плана составьте на неделю распорядок всех своих дел и задач в соответствии с их объемом и необходимым для их исполнения временем.

Вспомогательные вопросы для планирования работы в течение недели

- На чем я должен сконцентрироваться в первую очередь на этой неделе (центральная задача)?

- Какая задача на этой неделе самая существенная и требующая наибольших затрат времени?

- Какие другие дела на этой неделе необходимо завершить, подготовить к завершению или начать (обязательные задачи)?

- Какую рутинную работу (писанина, телефонные разговоры, совещания и т.п.) я должен выполнить?

- К каким нерешенным вопросам следовало бы приступить (возможные задачи)?

- Что было бы еще целесообразно, желательно или уместно сделать?

- Какие события могут быть предусмотрены?

Дневной план

Дневной план строится на базе декадного плана. В нем устанавливается, какие задачи и дела должны быть выполнены в течение соответствующего рабочего дня, причем к предусмотренным ранее, запланированным прибавляются непредусмотренные.

Дневной план представляет собой последнюю и одновременно самую важную ступень в системе планирования времени, конкретное воплощение (реализацию) поставленных целей! Планирование предполагает постепенное продвижение вперед, разложение общей задачи на частные, с тем чтобы различные действия можно было распределить во времени.

В дальнейшем на примере дневного плана рассматриваются пять стадий системного планирования времени. Чтобы организовать использование времени в настоящем, надо подготовить его распределение, когда оно еще в будущем.

Более 800 000 книг и аудиокниг! 📚

Получи 2 месяца Литрес Подписки в подарок и наслаждайся неограниченным чтением

ПОЛУЧИТЬ ПОДАРОК