6.5. Переговоры по телефону

Телефон является наиболее часто используемым и наиболее утомляющим средством коммуникации и тем самым наиболее частым источником «помех» в деловой жизни. Из десяти менеджеров девять проводят у телефона по крайней мере один час в день, а четверо из десяти разговаривают по телефону более двух часов в день.

Жить можно как с телефоном, так и без него. Кто не знает всесилие звенящего, трещащего телефона? Сколько руководителей уже на полпути из бюро возвращаются обратно на рабочее место, заслышав звонок телефона? Сколько домохозяек прерывают приготовление пищи или ужин только потому, что зазвонил телефон? А как обстоит дело у вас?

Телефонный разговор не только с точки зрения рабочей методики и экономии времени является чем-то вроде непрошенного посетителя, который вторгается в сферу деятельности другого человека. В то время как многие не осмелились бы без предварительной договоренности проникнуть в учреждение, они могут это сделать в любое время с помощью телефона, поскольку защищены пространственной отдаленностью и опосредованностью контакта.

Раз уж связь установлена, то само по себе это соблазняет на бесполезные, крадущие время разговоры. Многие профессии стали явно «телефонными», например профессии биржевого маклера, посредника, работников справочных служб и т.д. Консультирование предлагает свои специально созданные телефонные службы.

К тому же телефонные переговоры становятся все доступнее и удобнее с помощью различных достижений микроэлектроники. В то же время все более частое использование коммуникационного средства «телефон» ведет к тому, что учащаются ошибки, стоящие относительно много времени.

10 телефонных «грехов»

1. Неясная цель разговора.

2. Импровизация в подготовке к разговору.

3. Неблагоприятное время для звонка.

4. Поиски номера абонента.

5. Звонок без предварительной подготовки документов.

6. Предварительно не записаны ключевые слова.

7. Не объясняется цель разговора.

8. Монологи вместо выслушивания с постановкой вопросов.

9. Не ведется последующая запись разговоров.

10. Неконкретные договоренности.

Многие звонят от растерянности, беспомощности, из тщеславия, в поисках контакта, из желания произвести впечатление занятости, избавиться от чувства недовольства, из склонности к болтовне, церемонности, от скуки и т.д. А вы?

Телефонный звонок должен быть в первую очередь инструментом рациональной информации и коммуникации!

Как средство рационализации телефон предоставляет разнообразные преимущества для экономии времени. Однако он является наиболее часто встречающейся «помехой» в деловой деятельности.

Телефон, будучи одним из самых эффективных средств экономии времени, является одним из самых распространенных «поглотителей времени» вообще (парадокс телефона). Обладает ли для вас телефон тем или иным свойством, зависит от того, насколько рационально вы его используете и насколько успешно вам удается избежать злоупотреблений им!

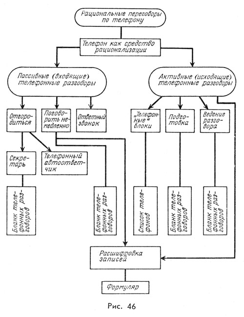
Мы хотим предложить вам несколько советов по рациональному пользованию телефоном. В этой связи следует делать различия между пассивным «входящим» телефонным звонком и активным «исходящим» телефонным разговором.

(1) Телефон как средство рационализации

Телефон предоставляет по крайней мере шесть преимуществ по сравнению с письменными средствами коммуникации (телеграмма, телекс, почтовая корреспонденция):

- Скорость передачи информации (выигрыш во времени).

- Связь с абонентом устанавливается немедленно — при условии, что последний доступен для разговора;

часто можно непосредственно на рабочем месте получить необходимую информацию, и для этого не потребуется откладывать какую-либо деятельность.

- Непосредственный обмен информацией (преимущество диалога). Благодаря прямой связи возникает возможность сразу выяснить соответствующие вопросы и достичь договоренности.

- Персональная связь (преимущество контакта). В то время как стиль письма зачастую бывает «тяжеловесным», по телефону вы можете вести со своим деловым партнером дружеский, личный и живой разговор. Если вы хотите чего-то добиться от своего партнера, разговаривая по телефону, вы находитесь в лучшей позиции и скорее имеете возможность оспорить оговорки и возражения, чем когда вы уже получили отказ в письменном виде. Возможные разногласия могут быть урегулированы немедленно. Таким образом возможность успеха сделки по телефону намного выше, чем путем использования для этих целей обмена письмами.

- Сокращение бумагооборота (меньшие затраты труда). Всякая связанная с перепиской деятельность (диктовка, переписка, перепечатка, считка, внесение исправлений, визирование, пересылка) становится совершенно излишней.

- Экономия денег (снижение стоимостных издержек).

Если исходить из того, что деловое письмо, как показывают соответствующие расчеты, обходится в 20—30 марок (если не больше) в виде расходов на управление, то 3—5-минутный междугородный разговор стоит значительно дешевле! Экономятся затраты на служебные командировки для проведения персонального диалога.

Переговоры по селекторной связи могут сэкономить средства, затрачиваемые на совещание. Кроме того, с помощью телефона зачастую облегчается или ускоряется решение сложных проблем. Преимущества телефона становятся особенно наглядными при комплексном подходе к делу.

Следовательно: Звонить вместо того, чтобы диктовать. Использовать пассивные (входящие) телефонные разговоры. В интересах каждого менеджера воспрепятствовать тому, чтобы входящие телефонные звонки (так же как и другие источники «помех») не нарушали концентрации на чрезвычайно важной деятельности (задачи категории А).

Предупреждайте перерывы в работе с помощью отгораживания

(2) Отгораживание

Каждый, кто вам звонит, убежден в важности своего намерения. Поэтому вы должны с каждым обращаться в соответствии с его стремлением; однако более-менее многочисленным телефонным разговорам вы можете уделить лишь ограниченное время, если вы хотите завершить свою работу в течение 8—9-часового дня.

Однако отклонение уже состоявшегося телефонного звонка относится (наряду с отказом принять уже пришедших посетителей) к числу сложнейших проблем общения вообще! И вряд ли можно предвидеть, к каким последствиям может привести ваш отказ.

Следовательно, будет лучше и эффективнее, если вы заранее отгородитесь от ненужных звонков или отодвинете их на другое, более удобное для вас время:

- Проинформируйте всех своих потенциальных абонентов, с которыми вы постоянно имеете дело (подчиненных, коллег, клиентов, друзей и т.д.), о том, когда вам не следует звонить.

- Обговорите также по возможности время для ежедневных активных (исходящих от Вас) телефонных разговоров, тогда можно будет их сгруппировать и соответственно обрабатывать.

- Сообщите также своим абонентам время, когда вам лучше всего звонить.

- Избегайте в конце разговора таких фраз, как: «Позвоните мне как-нибудь!» Упоминайте об этом лишь тогда, когда вы этого действительно желаете.

- Не заставляйте понапрасну ждать своего партнера, который рассчитывает получить от вас известие, а звоните точно в назначенное (подходящее Вам) время, прежде чем он позвонит вам.

- Пусть все входящие телефонные звонки идут через вашего секретаря или используйте время от времени автоответчик.

Отгораживание с помощью секретаря

Важнейшим помощником, «ключом» к эффективной деятельности менеджера является хороший секретарь, который может принимать входящие телефонные звонки, сортировать их и в соответствии с приоритетностью переключать на вас. Анализ показывает, что целый ряд телефонных звонков попадает по неправильному адресу и нуждается в переадресовке; другие сотрудники или службы на предприятии могут быстрее и лучше дать желаемые сведения.

К этому еще одно конкретное указание:

- Секретарь должен обязательно спрашивать о цели звонка, чтобы определить степень срочности и важности разговора. Каждый действительно деловой партнер это поймет, если будет вежливо спрошен.

- Вручите своему секретарю бланк с критериями, согласно которым входящие разговоры должны быть отклонены, перенесены (повторный звонок) или их следует «пропустить» к вам.

Телефонный бланк для секретаря 1. По какому поводу звонит абонент? _____________________________ 2. Какие звонки должны быть переадресованы подчиненным или в другие подразделения? _____________________________ 3. Какие темы ваш секретарь может выяснить непосредственно у абонента? _____________________________ 4. В какое время вы не хотите, чтобы вам мешали («спокойные часы»)? _____________________________ 5. С какими лицами вас вообще не надо соединять (может быть, использовать записки)? _____________________________ 6. С какими абонентами вас следует соединять только в определенные часы (часы приема, телефонные часы)? _____________________________ 7. С какими лицами вас следует соединять в любое время? _____________________________ 8. Когда следует «пропускать» частные разговоры? С какими лицами? _____________________________ 9. В какое время вам лучше всего позвонить повторно? _____________________________ 10. Когда лучше всего позвонить тому или иному абоненту? _____________________________

Никогда не поручайте секретарю использовать следующие извинительные формулировки:

- «... на важном совещании»;

- «... не хочет, чтобы ему мешали»;

- «... у него важный визит».

Такие и подобные им фразы вызывают неприятные чувства у звонящего, который хочет, чтобы с ним обходились как с важным лицом, а ему вдруг дают понять на социальном уровне или на уровне деловых отношений, что «другой важнее, чем ты!» («иначе бы шеф соединился с тобой сейчас же»). Поэтому избегайте ситуаций, в которых ваш партнер почувствовал бы себя обиженным или даже униженным.

Выбирайте «нейтральные» извинения, не говоря уже о том, что вы вообще не должны сообщать собеседнику, чем вы в настоящую минуту заняты. Используйте такие необязывающие формулировки, как: «Господина X в настоящее время нет на месте (в пути, обедает), и мы ждем его к 14 часам. Не могли бы вы позвонить позже?»

Если ваш секретарь не уверена в том, хотите ли вы соединиться с абонентом, она может передать принятие решения об относительной срочности и важности разговора абоненту: «В настоящее время он очень занят (у него важный разговор). Должна ли я его прервать?» Эта стратегия в большинстве случаев хорошо функционирует, поскольку абоненту станет ясно, что ему хотят пойти навстречу.

Отгораживание с помощью телефонного автоответчика

Если у вас временно или длительное время нет секретаря, целесообразно включить автоответчик. Не говоря уже о том, что у многих людей есть эмоциональное предубеждение против автоответчика, он является все же средством «второго сорта», поскольку «глушатся» все телефонные звонки без разбора.

Однако его преимущества по сравнению с полным отключением телефона состоят в том, что вы после завершения всех дел можете прослушать сообщения абонентов и перезвонить.

(3) Разговор без откладывания

В исключительных случаях, когда прорываются важные звонки, или в течение ваших телефонных «часов приема» вы должны сразу же в начале разговора выяснить следующие пункты, которые облегчат вам рациональное ведение телефонных переговоров:

Телефонный бланк «Разговор без откладывания» Сначала взять телефонную книжку! 1. Кто именно ваш абонент, из какой фирмы, какие функции выполняет и т.д.? _____________________________ 2. О чем идет речь (какое дело у абонента)? _____________________________ 3. Насколько срочно и важно дело вашего партнера (сроки исполнения)? _____________________________ 4. Когда вы сможете перезвонить (после того, как соберете материалы)? _____________________________ 5. По какому номеру вы сможете дозвониться до своего партнера (при первом контакте: адрес, номер телефона или телекса, точное написание фамилии)? _____________________________

Другая возможность решить вопрос незамедлительно состоит в том, что секретарь просит звонящего немного подождать, говоря при этом: «Я посмотрю, могу ли я его прервать». Он получает у своего шефа краткий ответ, которого часто бывает достаточно абоненту.

При таком способе менеджер почти не отрывается от дел (не требуется слов приветствия и прощания, долгих разговоров), и в то же время это соответствует важности и срочности звонка.

Если у вас нет секретаря или автоответчика, вы сможете защититься от ненужных звонков с помощью таких кратких и точных фраз, как: «Я перезвоню вам позже» или «Пожалуйста, перезвоните мне в 16 часов». В других случаях используйте вышеприведенный бланк.

(4) Обратный звонок

Наряду с отгораживанием и незамедлительным исполнением в исключительных случаях обратный (ответный) звонок является третьим методом эффективной и рациональной обработки телефонных переговоров. Даже если абоненту не очень подходит время для обратного звонка, эта коллизия решается на основе самоменеджмента.

Почему причина звонка другого работника должна автоматически считаться более важной, чем ваша причина, согласно которой вы не можете оторваться от дела? Известно высказывание одного менеджера о методе обратных звонков: «Никто не рассчитывает на то, что врач или хирург прервет прием или операцию и подойдет к телефону.

Никто не попросит к телефону адвоката во время судебного разбирательства или профессора во время лекции. Почему же можно ожидать от делового человека, что он "всегда готов", когда звонит телефон?»

Система обратных телефонных звонков, сведенных в телефонные блоки, существенно сокращает число ежедневных перерывов в работе и предоставляет значительные возможности для рационализации и экономии времени.

Метод обратного звонка, кроме того, дает вашему секретарю возможность подготовить необходимые для переговоров материалы, в результате чего сокращается общее время телефонного разговора.

Если абонент назвал цель звонка, то вы выигрываете время, обдумав в промежутке свой ответ. Исходящими звонками легче манипулировать, чем входящими. Самый рациональный метод — сводить исходящие звонки в так называемые телефонные блоки.

(5) Телефонные блоки

Выберите два временных промежутка, например ближе к полудню или к вечеру, когда вы сможете «отработать» свои телефонные разговоры все вместе или сериями, предварительно подготовившись к ним. Преимущества такого «серийного производства» перед многочисленными разрозненными звонками состоят в том, что вам надо лишь один раз подготовиться и вы можете разом выполнить однородную работу.

Испробуйте этот метод и убедитесь в том, какие в нем скрываются возможности рационализации, но следите за тем, чтобы ваши телефонные блоки были не слишком продолжительными (примерно 30 минут), так как иначе ваш телефон будет постоянно занят и звонящие к вам потеряют терпение. Таким образом вы будете вести не бессистемные разговоры «между прочим», а нацеленные, планомерные и потому более эффективные.

Ваша концентрация будет существенно выше, и вам не будут мешать входящие звонки (поскольку вы заблокируете свою линию). Если вы заранее определите цель разговора, вы сразу сможете начать обсуждение важных вещей. Вы не тратите время на поспешный поиск во время разговора необходимых документов, поскольку все уже заранее приведено в порядок. Таким образом вы сможете сэкономить много времени.

Использование дневника времени

Для ускоренной подготовки одного или нескольких телефонных разговоров вы можете использовать план дня. Помечайте там вопросы, подлежащие выяснению по телефону, а также при необходимости их результаты.

Телефонный листок Дата Разговор Партнёр Тема, повод Номер телефона Приоритетность Контроль за исполнением

Другие возможности

«Мелкие» телефонные звонки, которые приходится делать в течение одного или нескольких рабочих дней, должны производиться в блоке в непроизводительное время (см. график работоспособности), когда они не могут нарушать ход работы. Используйте «холостые» промежутки времени и другие паузы между отдельными делами или совещаниями, чтобы сделать нужные звонки.

Пользуйтесь телефоном антициклично, т.е. не в рабочие часы пик. Тогда вы сможете быстрее дозвониться до своего партнера. Наиболее благоприятными для телефонных звонков промежутками является время с 8.00 до 9.30; с 13.30 до 14.00; после 16.30.

В другие часы приходится считаться с тем, что время решения вопросов по телефону почти удваивается и ваш партнер может с вами немедленно говорить лишь примерно в 50% случаев.

(6) Подготовка

Перед каждым звонком проверьте три принципиальных вопроса:

- Имеется ли однозначная потребность в личном контакте?

- Обязательно ли знание ответа для того, чтобы прийти к соглашению?

- Существует ли возможность последующей встречи с партнером (абонентом)?

Предварительные соображения, которые не приводят к телефонному разговору, ценнее, чем телефонный звонок без цели или результата

Вы должны набирать номер только тогда, когда вам будет ясна цель разговора:

- Хочу ли я просто поддержать общий контакт и обменяться мнением с коллегой?

- Хочу ли я пуститься в воспоминания или установить новую связь?

- Хочу ли я получить информацию или передать ее?

- Хочу ли я поделиться идеей и попросить ее оценить?

- Хочу ли я убедить другого в своих намерениях и ближе ознакомить со своими проектами?

Позаботьтесь о выборе правильного момента для своего разговора:

- Выясните самое лучшее время для звонка, чтобы не отрывать партнера от дела. Установите это время в конце предыдущего телефонного разговора или при личной встрече,

- Предупреждайте о своем звонке заблаговременно! Многие из ваших деловых партнеров будут за письменным столом ждать вашего звонка, если вы заранее укажите (с помощью письма, телекса, секретаря) точное время. Вы сэкономите время и средства и ускорите решение соответствующего вопроса!

- Готовьтесь к своим звонкам по-деловому и содержательно!

- Важной предпосылкой успешного телефонного разговора является его подготовка. Следующий бланк поможет вам эффективнее использовать такой инструмент общения, как телефон.

- Настройтесь на партнера и сконцентрируйтесь на ведении разговора.

Бланк «Подготовка телефонного звонка» Сначала подготовиться — потом звонить Цели 1. Чего я хочу достичь (установить общие и промежуточные цели разговора)? _____________________________ 2. Кому я хочу позвонить (фамилия, подразделение, функция, номер телефона)? _____________________________ 3. Когда я хочу позвонить (в утренние часы, в обеденное время, в конце дня, в скользящее время)? _____________________________ 4. Какие вопросы я хочу задать (записать основные пункты)? _____________________________ Документация 5. Какие документы мне потребуются (картотека клиентуры, корреспонденция, обзор, отчет и т. п.)? _____________________________ 6. Какие документы потребуются моему партнеру (корреспонденция, проспекты, акты)? _____________________________

(7) Ведение телефонного разговора

Обычно называемые в этой связи технические рекомендации типа того, что надо четко произносить слова, не заслонять микрофон, повторно называть свое имя и т.п., мы считаем достаточно хорошо известными. Стратегические соображения по поводу ведения разговора связаны с предыдущим формуляром, и особенно с рубрикой «аргументы и возражения».

Далее следует несколько конкретных советов по ведению телефонного разговора.

1. Быть кратким: сводите фазу контакта до минимума.

Начало разговора определяет его ход и его завершение!

«Добрый день, господин X, как ваши дела», — это не что иное, как приглашение к долгому разговору о семье, отпуске, хобби и текущих событиях. Не обменивайтесь сводкой погоды и сокращайте фазу первого контакта!

«Добрый день, господин X! Мне нужно быстро получить некоторые сведения, если у вас есть для меня минута времени», — подобные фразы ни в коем случае не являются невежливыми, но гарантируют вам краткий телефонный разговор и облегчают вашему партнеру рациональное ведение переговоров.

Если первый контакт имеет для цели разговора особое значение, вы можете кратко напомнить о совместных делах; незнакомцу уместно кратко представиться для создания позитивного фона взаимоотношений.

2. Сначала сообщите своему партнеру, «о чем идет речь», и только затем объясните причины и подробности.

3. Не прерывайте разговор по той причине, что по другому аппарату поступает важный звонок. В случае необходимости спросите, можно ли вам прерваться, и заверьте в том, что вы перезвоните через 10 минут.

4. Избегайте «параллельных разговоров» с вашими сотрудниками.

5. Изъясняйтесь четко и спрашивайте согласие своего партнера, если вы хотите записать разговор на пленку или подключить параллельный аппарат.

6. В конце длительного разговора кратко подведите итоги и перечислите меры, которые надо принять (кто именно, когда и что должен сделать)?

7. При необходимости попросите или пообещайте краткое письменное подтверждение телефонных переговоров. Простейшим путем является копия записи разговора с подписью.

8. Во время разговора запишите такие важные подробности, как имена, цифры и основную информацию, с которой потом смогут ознакомиться и которую могут понять ваши подчиненные и коллеги.

9. Следите, особенно при междугородных разговорах, за продолжительностью разговора — стоимостью вашего звонка (используйте для этих целей секундомер, хронограф, песочные часы, электронный счетчик и т.п.).

10. Будьте кратки: завершайте разговор, как только будет достигнута его цель!

Многие телефонные разговоры часто длятся очень долго из-за того, что оба партнера имеют трудности с их завершением. «Большое спасибо, господин X. Я думаю, этого достаточно. Я надеюсь вас в скором времени увидеть!» — такого рода фраза позволяет закончить разговор рационально и кратко, равно как вежливо и необезличенно.

Старайтесь приучить своих партнеров к своему стилю телефонных переговоров — краткости, но и вежливости. Обратите внимание: последнее впечатление должно быть наилучшим!

Нижеследующий «телефонный» бланк подытоживает важнейшие пункты:

Бланк «Ведение разговора» Не растягивайте телефонный разговор! 1. Экономьте время на фазе первого контакта 2. Сначала сообщите, о чем идет речь 3. Не прерывайтесь из-за других звонков 4. Избегайте параллельных разговоров с третьими лицами 5. Используйте магнитофон, параллельную трубку только с согласия своих собеседников 6. Подытоживайте результаты 7. Позаботьтесь о письменном подтверждении 8. Запишите важнейшие подробности 9. Следите за продолжительностью (ценой) разговора 10. Умело завершайте разговор

(8) Подведение итогов: запись телефонного разговора

Последней фазой рационального ведения телефонных переговоров является регистрация и подведение итогов состоявшихся входящих или исходящих звонков. Телефон как наиболее часто используемое в деловом мире средство коммуникации наиболее часто является также и поводом для недоразумений.

Приучите себя к тому, чтобы составлять запись всех важных разговоров!

Таким образом вы можете зафиксировать полученную информацию и будете иметь важный документ (доказательного характера) для последующей работы. Запись вы можете делать непосредственно на документе, используемом при разговоре, на прилагаемом письме или на отдельном листе.

Мы рекомендуем разработать для этих целей свои личные формуляры как средство рационализации. Приводимый ниже формуляр пригоден как для подготовки, так и для записи и последующей обработки телефонного разговора.

Запись телефонного разговора

Кто?

Что?

Когда? До звонка Во время звонка После звонка

Более 800 000 книг и аудиокниг! 📚

Получи 2 месяца Литрес Подписки в подарок и наслаждайся неограниченным чтением

ПОЛУЧИТЬ ПОДАРОК