Уклонение
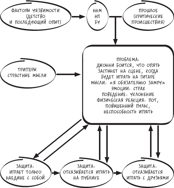
Уклонение, или бегство – классический пример осторожного поведения. Джонни погружается в панику при мысли о том, что ему придется играть на гитаре на публике, он уверен, что забудет мелодию. Он обожает играть на гитаре и прекрасно это делает наедине с собой. Однако он уверен, что не сможет сыграть на сцене.

Замкнутый круг ситуации «уклонения»: опять же ничего не меняется
Однажды, в молодые годы, с ним это случилось. Он был страшно унижен, когда застыл («замер») прямо на сцене. С тех пор у него перед глазами стоит этот, по его мнению, позорный случай. И хотя это случилось лишь однажды, он навсегда потерял способность выступать на сцене. Теперь Джонни никогда не играет в присутствии других людей, даже когда его друзья собираются в соседней комнате помузицировать вместе ради развлечения.
Проблема уклонения заключается в том, что она порождает сбывающиеся предсказания, и из-за того, что их никогда не удается проверить, Джонни так и вязнет в этом порочном круге и не может играть на публике.
Глубоко внутри он отчаянно надеется, что когда-нибудь ему удастся освободиться от этого ужаса, и он сможет поиграть вместе с друзьями, а его музыкальная карьера, наконец-то, продвинется. Но стремление Джонни избежать повторения того неудачного опыта оказывается сильнее.

Укоренение фобии Джонни через бегство
Для того чтобы разрушить ограничения, которые накладывает «уклонение» на его личностное развитие, ему нужно проанализировать свои ННМ, которые убеждают его в том, что он обязательно впадет в ступор, если выйдет на сцену. Для этого ему нужно подвергнуть себя испытанию страхом и сыграть в чьем-то присутствии (контакт с источником страха). Он может начать хотя бы с того, что попробует поиграть перед зеркалом, в присутствии кошки, девушки или лучшего друга. Хорошим началом может послужить даже такое упражнение: Джонни просто подержит гитару в руках в чьем-то присутствии.
Испытывая свой страх таким образом, Джонни неизбежно сдвинется с мертвой точки. Он начнет разбирать по кусочкам свое осторожное поведение, которое и является причиной застоя. Это значит, что он сможет начать меняться одновременно с тем, как будет таять, словно огромный антарктический айсберг, его страх.
Более 800 000 книг и аудиокниг! 📚
Получи 2 месяца Литрес Подписки в подарок и наслаждайся неограниченным чтением
ПОЛУЧИТЬ ПОДАРОК